ХОЛОДИЛЬНИКИ «САРАТОВ-2. КШ-85 И «САРАТОВ-2М» КШ-100.
Устройство холодильников. Эти холодильники на протяжении многих лет выпускались в нашей стране, они сняты с производства, но находятся в эксплуатации у населения. Холодильники выполнены в виде напольного металлического шкафа с дверью. Наружная поверхность шкафа покрыта белой эмалью. Внутри шкафа помещена холодильная металлическая камера, покрытая белой силикатной эмалью. Внутренняя панель двери не имеет полок. Холодильная камера без освещения. Дверь холодильника имеет наружный затвор с защелкой.Испаритель 1 небольшого объема (около 7 дм3) выполнен из нержавеющей стали и расположен в верхней части холодильной камеры. Он имеет систему каналов для кипения хладагента. Конденсатор 9 листотрубчатый (или трубчатый с проволочным оребрением), изготовлен в виде змеевика. Система холодильного агрегата заполнена хладагентом R12 в количестве 140 г. Герметичный компрессор ДХ-2-1015 с кривошипно-шатунным механизмом смазывается маслом ХФ 12-16, залитым в его кожух в количестве 310 г. Подвеска кожуха наружная, на трех пружинах. Масса герметичного компрессора 13 кг.Электродвигатель ДХМ-5 включается посредством пускового реле, в одном корпусе с которым смонтировано тепловое реле, предназначенное для защиты электродвигателя от перегрузок.Электрическая схема состоит из электродвигателя, пускозащитной и терморегулирующей аппаратуры (реле РТК-Х или РТП-1А и терморегулятор АРТ-2).
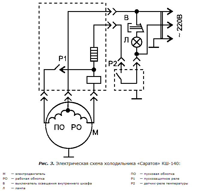
ХОЛОДИЛЬНИКИ «САРАТОВ» ТИПОВ КС И КШ-140.
Холодильники «Саратов» типов КС и КШ имеют разные мо¬дификации: с сервировочной плоскостью — «Саратов-1225» КС-120, «Саратов-1225М» КШ-120, «Саратов-1407» КШ-140, «Сара-тов-1523» КШ-150, «Саратов-1523М» КШ-150, «Саратов-1614», КШ-160, «Саратов-1614» КШ-160; с сервировочной плоскостью и полуавтоматическим оттаиванием испарителя — «Саратов-1226» КС-120П, «Саратов-1226М» КШ-120, «Саратов-1413» КШ-140, «Саратов-1524» КШ-150, «Саратов-1524М» КШ-150, «Сара-тов-1615» КШ-160, «Саратов-1615М» КШ-160. Модели с обозначением М имеют колесные или роликовые опоры. Общий объем холодильных камер 122...165 дм3, полезный объем низкотемпературного отделения (НТО) составляет 15 дм3. Все модели холодильников имеют высокую степень унификации деталей и сборочных единиц. Габаритные размеры различаются только по высоте — от 850 до 1154 мм при ширине 480 мм и глубине 590 мм.Устройство холодильников.Холодильники выполнены в виде напольного металлического шкафа прямоугольной формы, окрашенного белой эмалью. В стенки шкафа залита теплоизоляция — пенополиуретан. В связи с этим разборка шкафа невозможна, а при повреждении должна производиться замена всего шкафа в сборе.Внутренний шкаф 1 холодильника «Саратов» КШ-140 металлический, покрыт белой силикатной эмалью. Дверь 14 в закрытом положении плотно прилегает к шкафу благодаря специальной магнитной вставке, которая находится в эластичном уплотнителе 15, закрепленном на внутренней панели двери.
Низкотемпературное отделение (испаритель) расположено в верхней части камеры и закрыто дверцей 4. Под испарителем установлен съемный поддон 3, который разделяет камеру на два отделения — низкотемпературное и холодильное — и служит также для сбора талой воды при оттаивании инея со стенок испарителя.На внутренней панели двери имеются полки для хранения продуктов.Охлаждение производится герметичным холодильным агрегатом. Ввод испарителя холодильного агрегата в камеру осуществляется через проем на задней стенке испарителя. На правой стенке холодильного отделения на специальном щитке закреплены датчик-реле температуры (терморегулятор), лампа 7 и выключатель 6 лампы. Необходимая температура поддерживается путем периодического включения и отключения компрессора, осуществляемых с помощью датчика-реле температуры (терморегулятора) Т-110. Чувствительный элемент терморегулятора закреплен на нижней стенке испарителя. Пуск электродвигателя компрессора и защита его обмоток от тепловых перегрузок осуществляются комбинированным пускозащитным реле РТК-Х. Хладагент R12, заправочная доза 90 ±2 г для холодильников «Саратов-1407» КШ-140 и 80 ± 2 г для холодильников «Саратов-1225» КС-120. Смазочное масло ХФ 12-16, заправочная доза 310 ± 10 г.Компрессор расположен в нижнем отсеке шкафа и крепится спомощью амортизационных пружин на раме. Под компрессором расположен резервуар для сбора талой воды.Температура в низкотемпературном отделении при работе в наиболее холодном режиме составляет —12 "С. Температура в холодильной камере от 0 до 5 °С.В холодильниках «Саратов» с полуавтоматическим оттаиванием испарителя прибор оттаивания и терморегулятор установлены на верхней крышке, сзади холодильника. Процесс оттаивания испарителя начинается с момента нажатия кнопки оттаивания, при этом компрессор отключается. Включение происходит автоматически, после окончания оттаивания.В холодильниках предусмотрена возможность перенавески двери на левостороннее открывание.Каждая модель имеет два исполнения в зависимости от электрической защиты: класс 0 — без заземления и класс 1 — с заземлением .Перед пользованием холодильником выполняют следующие операции:полностью освобождают холодильник от упаковки; снимают транспортировочный кронштейн из-под двери и устанавливают на этом месте панель;устанавливают опоры; холодильники КС-120, КС-120П, встраиваемые в комплект кухонной мебели, на опоры не устанавливают;для самопроизвольного закрывания двери незначительно наклоняют холодильник (на 3...5 мм) в сторону конденсатора (за счет регулировки опор);вывинчивают транспортировочный болт и удаляют транспортировочную скобу из-под компрессора устанавливают сосуд для талой воды под компрессор и соединяют его с трубкой; если в холодильнике применен компрессор с кривошипно-кулисным механизмом, то снимать транспортировочное крепление компрессора не требуется;
сосуд для талой воды устанавливают на пол, под холодильник (с открытой дверью), за лицевую поверхность на расстояние не менее 50 мм;
устанавливают упор (в холодильнике с колесными опорами) под левую переднюю опору (для холодильника «Саратов-1225М» КШ-120 —два упора под передние опоры). 